



内罗毕-马赛马拉野生动物保护区
| 用餐情况: | 早餐:不含 | 午餐:含 | 晚餐:含 |
|---|---|---|---|
| 住宿情况: | Miti Mingi Eco Camp或同等级 付费升级酒店版:Jambo Mara Safari Lodge 或同等级 | ||
早上从酒店或机场接机,然后前往马赛马拉野生动物保护区。你将在许多年前火山爆发形成的悬崖大裂谷的观点上停留,然后继续去Narok镇的第二站,吃茶点,去卫生间。之后继续前往马赛马拉,在营地吃午餐。然后到公园,在马赛马拉狩猎保护区开启肯尼亚狩猎旅行,直到太阳落山。回到营地去吃晚饭和过夜。
马赛马拉全天游猎
| 用餐情况: | 早餐:含 | 午餐:含 | 晚餐:含 |
|---|---|---|---|
| 住宿情况: | Miti Mingi Eco Camp或同等级 付费升级酒店版:Jambo Mara Safari Lodge 或同等级 | ||
早餐后,司机会来接您,您将携带午餐,开始在保护区内进行全天的野生动物观赏。您将能够拍摄日出,并在野生动物驱车游览中,有机会看到几种栖息在马赛马拉的动物。您将穿越广阔的土地,直到马拉河,这里是角马和斑马迁徙的地方。如果想近距离观看动物,可以在河岸上进行徒步游猎(约15美金)随后,您将在河马池野餐区停留,边享用午餐边观看河马和鳄鱼。午餐后,游猎将继续,直到傍晚。最后,您将离开公园,驱车返回营地,享用晚餐并在营地过夜。
马赛马拉全天观赏
| 用餐情况: | 早餐:含 | 午餐:含 | 晚餐:含 |
|---|---|---|---|
| 住宿情况: | Miti Mingi Eco Camp或同等级 付费升级酒店版:Jambo Mara Safari Lodge 或同等级 | ||
早餐后,前往马赛马拉保护区进行全天的观赏。在这里,您有机会再次看到您可能在前一天看到的大部分动物。稍后在保护区内享用午餐。午餐后,您可以根据与导游的约定,选择在公园内进行其他活动。最后返回营地享用晚餐并过夜。
马赛马拉-纳库鲁湖国家公园
| 用餐情况: | 早餐:含 | 午餐:含 | 晚餐:含 |
|---|---|---|---|
| 住宿情况: | Buraha Zenoni 或同等级 付费升级酒店版:Lake Nakuru Lodge 或同等级 | ||
您将从营地出发,前往马赛村进行文化活动参观,如跳舞、唱歌、跳跃以及当地马赛人的娱乐表演。(可选,需自费)活动结束后返回营地享用早餐,随后出发前往纳库鲁,并在途中高速公路休息站停留享用午餐。下午抵达纳库鲁后,您可以选择在纳库鲁市区散步,等待晚餐时间。
纳库鲁湖国家公园-奈瓦沙湖
| 用餐情况: | 早餐:含 | 午餐:含 | 晚餐:含 |
|---|---|---|---|
| 住宿情况: | Leisure Apex Resort或同等级 付费升级酒店版: Lake Naivasha Sopa Lodge 或同等级 | ||
在酒店享用早餐,导游会向您简要介绍纳库鲁国家公园的情况。随后前往公园,开始非洲野生动物探险之旅,您将有机会看到黑白犀牛、水牛、狮子、豹子、火烈鸟、鹈鹕、狒狒、角羚、瞪羚等各种在这里栖息的动物和鸟类。参观结束后,您将离开公园,并在途中享用午餐。下午到达酒店,享受自由活动时间。导游可带您前往奈瓦湖,享受乘船游览(可选,需自费),观察鸟类和河马。之后返回酒店享用晚餐并过夜。
奈瓦沙湖(地狱之门)-安博塞利国家公园
| 用餐情况: | 早餐:含 | 午餐:含 | 晚餐:含 |
|---|---|---|---|
| 住宿情况: | Nyati Safari Camp 或同等级 付费升级酒店版:AA - Lodge Amboseli或同等级 | ||
在酒店享用早餐后,准备好迎接地狱门国家公园的精彩活动。您可以选择与导游一起进行驱车,或者骑自行车14公里到达峡谷,享受一场导游带领的大自然徒步旅行。然后您将返回主门口离开公园,继续驱车前往安博塞利国家公园,沿途在主要公路上停留享用午餐。傍晚时分抵达安博塞利营地,办理入住,享用晚餐,参加篝火活动并过夜。
安博塞利国家公园全天游猎
| 用餐情况: | 早餐:含 | 午餐:含 | 晚餐:含 |
|---|---|---|---|
| 住宿情况: | Nyati Safari Camp 或同等级 付费升级酒店版:AA - Lodge Amboseli或同等级 | ||
早餐后,您的司机会从营地接您,带您前往安博塞利国家公园参观野生动物,为您发放午餐。安博塞利公园是著名的大象栖息地,您还可以在这里看到壮丽的乞力马扎罗山,(通常只有在天气良好的早晨才能清晰可见。)您将穿越这片广阔的土地,观察到大量动物群体,这里以其巨大的大象群和泥泞湿地而闻名,许多大象在这里沐浴泥浆,其他动物也会来到这里喝水。这也为捕食者提供了猎物的机会。傍晚时分,您将回到营地,享用晚餐并过夜。
安博塞利国家公园-内罗毕机场/酒店
| 用餐情况: | 早餐:含 | 午餐:含 | 晚餐:不含 |
|---|---|---|---|
| 住宿情况: | 自理 | ||
早餐后,您将继续进行早晨的狩猎活动,并有机会在早上捕食时发现捕食者。之后离开公园,驱车车前往内罗毕。下午到达后,您将被送到酒店或机场搭乘回程航班。
1、交通:接送:目的地接送机(站)服务
2、用车:随团游览期间用车费用。安排当地专属用车,一人一正座
3、住宿:酒店标准2人间行程所列酒店住宿费用;行程所列酒店住宿段,儿童不占床(与成人共用床铺)。但是若您为1大1小出行,为避免打搅您和同房客人的休息,则儿童必须占床,请您预订页面中选择1间房或补差选项
4、餐食:包含22次:7早餐8午餐 7晚餐
5、服务人员:当地司机兼向导。
6、所有公园的入场费和政府税收。
7、每天一瓶矿泉水。
1、当地参加的自费项目以及以上“费用包含”中不包含的其它项目。
2、单房差:本产品可拼房。报价是按照2成人入住1间房计算的价格,如您的订单产生单房,将安排您与其他同性拼房入住。如您要求享受单房,需要支付单方差。
3、您的行程中不包含司导和领队小费,根据当地的风俗习惯和更好的激励随团人员的服务,建议您可在行程中支付小费(自愿),支付给司导,共计肯尼亚段司导建议小费5美金/客人/天,坦桑尼亚段厨师+司导小费,5-10美金/客人/天/人
4、签证和国际机票。
5、个人旅行保险。
6、其他个人消费。
推荐活动参考(需自费) |
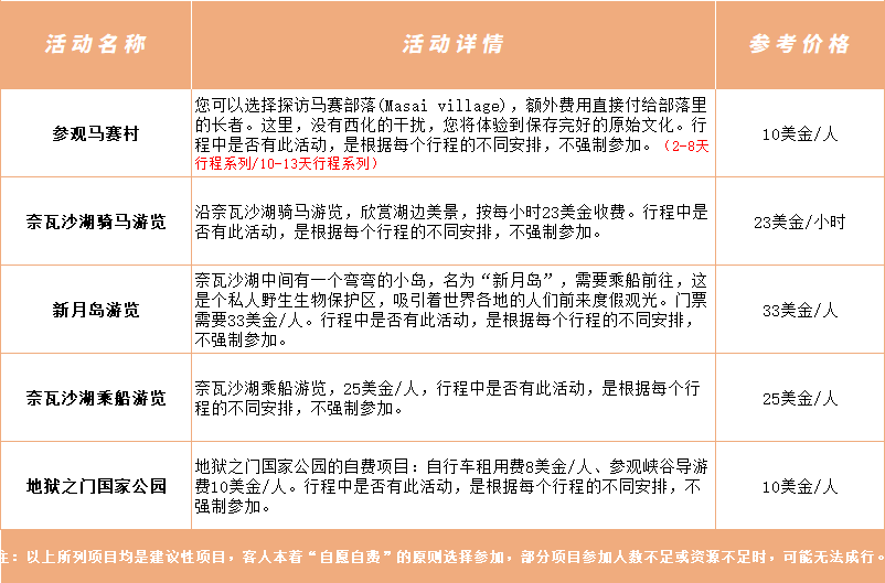
1、地狱之门国家公园 参考价格:10美金/人 地狱之门国家公园的自费项目:自行车租用费8美金/人、参观峡谷导游费10美金/人。行程中是否有此活动,是根据每个行程的不同安排,不强制参加。 2、奈瓦沙湖乘船游览 参考价格:25美金/人 奈瓦沙湖乘船游览,25美金/人,行程中是否有此活动,是根据每个行程的不同安排,不强制参加。 3、新月岛游览 参考价格:33美金/人 奈瓦沙湖中间有一个弯弯的小岛,名为“新月岛”,需要乘船前往,这是个私人野生生物保护区,吸引着世界各地的人们前来度假观光。门票需要33美金/人。行程中是否有此活动,是根据每个行程的不同安排,不强制参加。 4、奈瓦沙湖骑马游览 参考价格:23美金/小时 沿奈瓦沙湖骑马游览,欣赏湖边美景,按每小时23美金收费。行程中是否有此活动,是根据每个行程的不同安排,不强制参加。 5、参观马赛村 参考价格:10美金/人 您可以选择探访马赛部落(Masai village),额外费 用(10美金)直接付给部落里的长者。这里,没有西化的干扰,您将体验到保存完好的原始文化。行程中是否有此活动,是根据每个行程的不同安排,不强制参加。 注:以上所列项目均是建议性项目,客人本着“自愿自费”的原则选择参加,部分项目参加人数不足或资源不足时,可能无法成行。 |
下单后客服会添加您的联系方式,发送合同,可选择线上或者线下签约。